Download Solved Assignments 2017-2018, Solved Question Papers
Best Answers from Yahoo.com, Quora.com, Stackoverflow.com, Ignou.ac.in, Solved Assignments, Solution to any question
Hey, very nice site. I came across this on Google, and I am stoked that I did. I will definitely be coming back here more often. Wish I could add to the conversation and bring a bit more to the table, but am just taking in as much info as I can at the moment
ReplyDeleteHey, very nice site. I came across this on Google, and I am stoked that I did. I will definitely be coming back here more often. Wish I could add to the conversation and bring a bit more to the table, but am just taking in as much info as I can at the moment
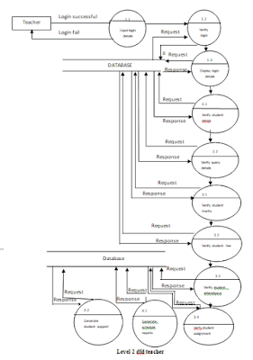
University Management System
The database is suitable for this level. This is just what we needed to remember and, specifically, I suppose, it can be done correctly.
ReplyDelete