Download Solved Assignments 2017-2018, Solved Question Papers
Best Answers from Yahoo.com, Quora.com, Stackoverflow.com, Ignou.ac.in, Solved Assignments, Solution to any question
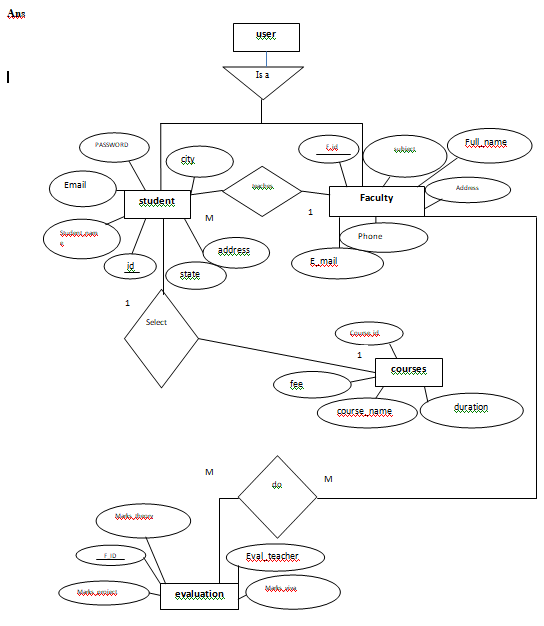
Question 2:Identify all the associated entities for a University Management System, their corresponding attributes, relationships and cardinality and design an Entity-Relationship (ER) diagram for it.
0 comments:
Post a Comment
Let us know your responses and feedback